

Project Preconstruction Organizational Structure

Construction Organizational Structure

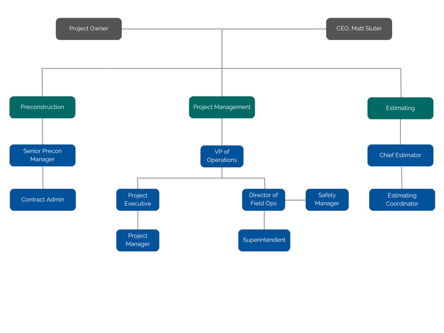
Adam Arsenault will serve as Project Executive for the 333 South Street project, providing overall leadership and accountability from preconstruction through completion. In this role, he will maintain executive oversight of project performance, support key client relationships, and guide high-level operational decisions to ensure alignment with project goals. Adam brings extensive experience managing large-scale and industrial projects, with a strong background in both design/build and design assist delivery methods. His ability to coordinate complex teams, streamline decision-making, and maintain clear communication helps drive efficiency while keeping quality and client expectations at the forefront.
Daniel Louriero will serve as Senior Preconstruction Manager for the 333 South Street project, leading all preconstruction efforts and ensuring a well-coordinated path from early planning through project start. He will oversee preconstruction management activities, develop and manage the project schedule, and act as a key point of coordination between ownership, NEC’s operations team, and estimating. Daniel’s background in project management and his strength in master schedule development on large-scale projects allow him to anticipate challenges, align stakeholders, and maintain momentum throughout the process. He will also play an active role in client relationship management while guiding value engineering efforts, helping the team balance cost, constructability, and overall project objectives.
Michael Perry will serve as Chief Estimator for the 333 South Street project, leading all pricing, budgeting, and cost planning efforts with a focus on accuracy and transparency. He will be responsible for developing detailed cost estimates across all phases of the project, ensuring alignment with design progression and project goals. Michael brings deep experience in multi-phased project budgeting, allowing him to effectively manage cost considerations as the project evolves. His approach includes thorough constructability analysis and proactive value engineering, helping identify opportunities to enhance efficiency while maintaining quality and budget integrity.

.png?width=1199&height=674&name=Project%20Team%20Org%20Charts%20(10).png)

As Vice President of Operations, Dominic is responsible for preconstruction and overseeing the company’s project managers and project engineering teams. Dominic is focused on all aspects of project controls, including scheduling and project financials, to ensure projects are executed on time and on budget. His leadership, team building, and collaboration skills bring all aspects of the project teams, including subcontractors, owners, and design teams, together to solve issues and keep projects on track.
As Director of Field Operations, Luke‘s responsibilities include supporting and overseeing all Project Superintendents with their daily on-site supervision and technical management of the project. He monitors and coordinates staffing levels and the productivity of all superintendents. He communicates the daily requirements of the field operations to the Vice President of Operations to effectively plan and supervise the operations of the project site. His 30-year construction career includes time at Shawmut Design and Construction and Dellbrook JKS. Luke's strengths in Field Leadership include sharing his experience with his project team to drive schedule adherence and safety parameters. Luke adds value in preconstruction by developing detailed schedules and site logistics plans that ultimately maximize productivity and quality for clients. Luke will be an integral part of our team during preconstruction to ensure this project is set up for success.